24小时急救接诊 : 0714-7333333
医院概况
医院简介
领导班子
组织架构
医院荣誉
医院设备
医院文化
新闻公告
医院新闻
通知公告
媒体聚焦
招标信息
宣教视频
就医指南
预约挂号
就医须知
就医指南
门诊指南
医保政策
医保动态
意见建议
满意度调查
科室导航
城东院区
儒学院区
立交桥分院
精神病医院院区
专家介绍
专家展示
司法鉴定
司法鉴定制度
法医鉴定指南
科研教学
科技动态
科教信息
健康科普
党群建设
主题党日
支部活动
团委活动
工会活动
医德医风
专题专栏
护理园地
护理概况
护理新闻
天使风采
联系我们
交通指南
人才招聘
网站首页
医院概况
医院简介
领导班子
组织架构
医院荣誉
医院设备
医院文化
新闻公告
医院新闻
通知公告
媒体聚焦
招标信息
宣教视频
就医指南
预约挂号
就医须知
就医指南
门诊指南
医保政策
医保动态
意见建议
满意度调查
科室导航
医疗科室
专家介绍
专家展示
司法鉴定
司法鉴定制度
法医鉴定指南
科研教学
科技动态
科教信息
健康科普
党群建设
主题党日
支部活动
团委活动
工会活动
医德医风
专题专栏
护理园地
护理概况
护理新闻
天使风采
联系我们
交通指南
人才招聘
新闻公告
医院新闻
通知公告
媒体聚焦
招标信息
宣教视频
当前位置:
首页
>
新闻公告
>
招标信息
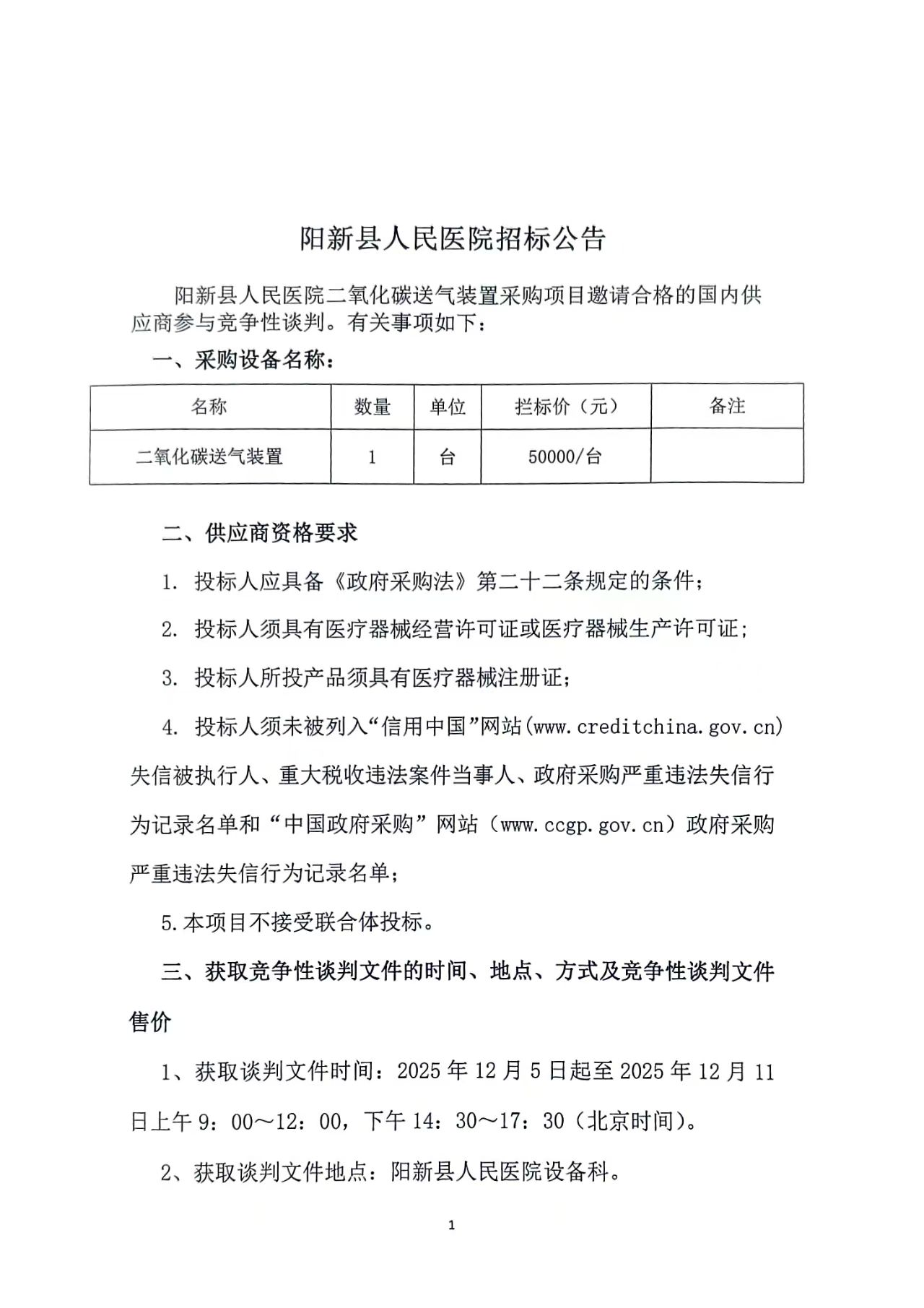
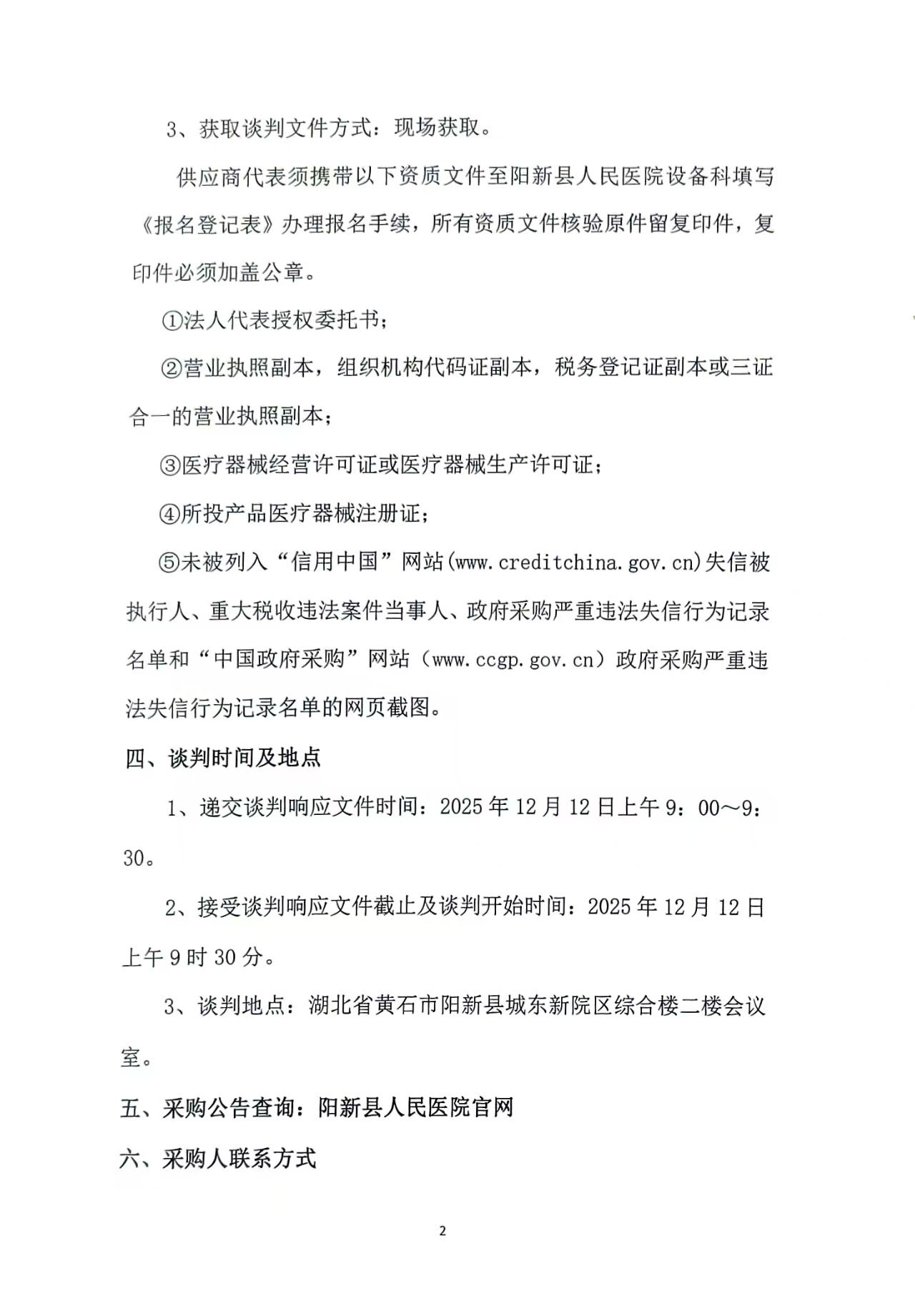
《阳新县人民医院招标公告》
发布时间:2025-12-05
作者:本站编辑
来源:原创文章
访问次数:2488次
【 字体:
大
中
小
】
分享:
上一篇:
《城东院区污水处理站代维运营项目终止公告》
下一篇:
《阳新县人民医院招标公告》
预约体检
人才招聘
规章制度
就医须知
患者满意度调查
预约挂号
预约体检
就医指南
回到顶部